
炒股就看金麒麟分析师研报,巨擘,专科,实时,全面世博体育,助您挖掘后劲主题契机!
开首:财联社
财联社3月3日讯(记者 林坚)继本年2月27日,国联民生证券在公司神色招引大会上厚爱以新身份亮相之后,仅昔时5天,公司更多“一又友圈”声威今天也曝光了。3月3日,国联民生证券发布公告闪现了特定对象刊行股票召募配套资金的完成情况,15家机构出当今服从中。
这份《国联民生证券股份有限公司刊行股份购买钞票并召募配套资金暨关联交游之召募配套资金向特定对象刊行股票刊行情况讲演书》最早可追忆至一年前,2024年5月,国联证券在整合民生证券时除了定增外,还提倡将召募不跨越20亿元(含本数)配套资金。如今最终服从出炉,公告内至少呈现了四大关节信息:
一是配套增资服从。本次刊行最终召募资金总和为东谈主民币1,999,999,995.07 元,扣除各项刊行用度,内容召募资金净额为东谈主民币1,970,895,307.90 元,近20亿元,安妥领先募资决策。刊行价钱为9.59元/股,刊行股份数目为2.09亿股。刊行的股份数目以及价钱安妥关系规章。
二是增资认购对象全面闪现。最终共15家机构及当然东谈主获配,锁如期为6个月。包括江苏国有企业混杂统统制纠正基金(有限合股)、诺德基金、UBS AG、摩根士丹利、李怡名、华宝基金、康曼德成本-康曼德271号私募证券投资基金、财通基金、华安资管、杨岳智、无锡金鸿通讯集团、国泰君安金融控股、华商基金、华鑫证券、东方证券。
其中,诺德基金以4.54亿元的获配金额居首,获配4734.1万股,第二获配为财通证券,金额达到3.46亿元,获配3607.9万股;当然东谈主李怡名以3.1亿元获配3232.5万股,成为最大个东谈主投资者。及格境外机构投资者UBS AG、摩根士丹利国外别离获配1.18亿元,位列第三、第四大认购方。值多礼贴的是,从获配名单看,这次增资对象呈现表里资双热形状。不仅如斯,券商基金等机构很拉风,诺德基金、财通基金、华安资管、华鑫证券、东方证券、摩根士丹利、国泰君安金控皆在列。
参与认购的格式也相比多元。华宝基金、华商基金以其管制的公募基金居品参与认购;UBS AG、摩根士丹利为及格境外机构投资者,国泰君安金融控股为东谈主民币及格境外机构投资者;李怡名、杨岳智为当然东谈主投资者;东方证券以其自有资金参与本次刊行认购;诺德基金、财通基金、华安资管、华鑫证券以管制的钞票管制权术参与认购;江苏国有企业混杂统统制纠正基金(有限合股)、康曼德成本以其管制的“康曼德 271 号私募证券投资基金”参与本次刊行认购。
图为15名增资最终获配刊行对象名单
三是增资用途再度证据。召募资金扣除用度后,将沿途用于向民生证券增资,以扶植民生证券的业务发展。国联民生证券还示意,本次增资有助于优化成本结构,晋升风险抵挡智商,并为后续业务拓展提供资金保障。与此同期,这也意味着,2024年运行的并购参加临了阶段。
四是无锡市国资委实控地位未发生变化。凭证刊行服从,本次刊行后国联民生证券总股本增至约56.81亿股,其中国联集团仍为控股鼓动,握股比例由24.77%稀释至23.86%,无锡市国资委实控地位未发生变化。
现时新增股份已完成验资,国联民生证券示意将尽快办理股份登记手续。另据公告,这次刊行经由由华泰聚首证券担任颓唐财务照看人及联席主承销商,华英证券、中信建投等机构共同参与。法律照看人为嘉源、金杜讼师事务所,审计及验资机构为信永中庸。
认购火爆:183家投资者入围+追加10家新增投资者
凭证公告,认购邀请书发送对象名单包括甘休2025年2月10日刊行东谈主前20名鼓动中的14名鼓动(不包括刊行东谈主和联席主承销商的控股鼓动、内容限定东谈主、董事、监事、高档管制东谈主员偏执限定或施加首要影响的关联方共6个)、基金公司38家、证券公司26家、保障公司23家、董事会决议公告后刊行决策报送前还是提交认购意向书的投资者89名,剔除类似臆测部分共计183家投资者。
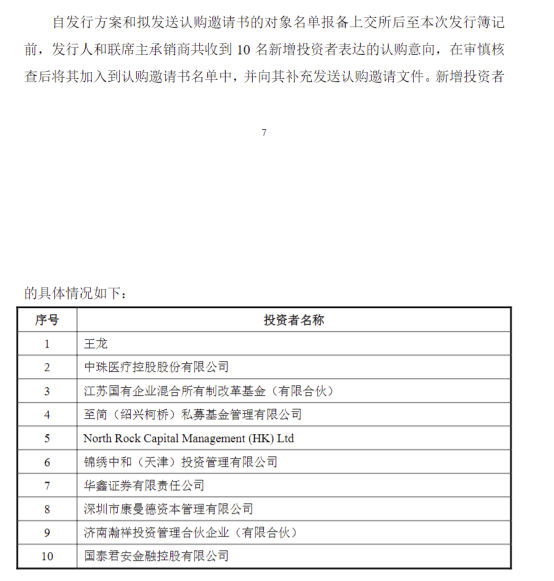
值多礼贴的是,除了既有的183家投资者,王龙、中珠医疗控股股份有限公司、江苏国有企业混杂统统制纠正基金(有限合股)、至简(绍兴柯桥)私募基金管制有限公司、North Rock Capital Management (HK) Ltd、锦绣中庸(天津)投资管制有限公司、华鑫证券、康曼德成本、济南瀚祥投资管制合股企业(有限合股)、国泰君安金融控股等10名新增投资者抒发了认购意向。
追加投资者名单。
此番招供背后不错看到,国联民生当作无锡市属券商,通过并购民生证券兑现从区域券商向世界性券商的跃升,其“所在国资+阛阓化运作”模式为行业提供新样本。
东吴证券非银团队曾点评,国联证券收购民生证券后,协同效应有望充分进展,整合生效值得期待。据团队测算,若参考2023年数据情况,且不讨论摊薄,国联证券与民生证券臆测归母净钞票达335.71亿元,叠加后续通过定增召募配套资金,瞻望团结后归母净钞票可位列行业第20位。
时隔一年增资落地,整合重组凯旋闭环
当作新“国九条”后首家完成的券业并购重组,国联民生证券备受刺眼。整合后,国联民生证券以打造客户相信、科技改进、产业驱动、具有国外影响力和中枢竞争力的一流当代投资银步履愿景,挺进行业前十。不错看到,这次并购仅用8个月高效落地,将为长三角一体化发展注入金融动能,整合后的国联民生证券将聚焦产业投行计谋,助力区域经济发展。
2024年4月25日,国联证券发布对于缱绻首要钞票重组事项的停牌公告,符号着两家券商的重组整合厚爱拉开序幕。到了2024年5月15日,国联证券闪现首要钞票重组预案并发布复牌公告。国联证券拟刊行A股股份购买民生证券100%股份(后调遣为99.26%),并召募不跨越20亿元(含本数)配套资金。
草案出炉在2024年8月,彼时国联证券发布《国联证券股份有限公司刊行股份购买钞票并召募配套资金暨关联交游讲演书(草案)》,公告称上市公司拟通过刊行A股股份格式购买民生证券99.26%股份,并召募配套资金。
一个月后,2024年9月27日,团结事项获上海证券交游所受理。同庚12月17日,国联证券发布公告称,公司刊行A股股份购买民生证券99.26%股份并召募配套资金获上海证券交游所重组委审核通过。
注册甘愿的速率很快。2024年12月27日,中国证监会发布《对于甘愿国联证券股份有限公司刊行股份购买钞票并召募配套资金注册、核准国联证券股份有限公司和民生证券股份有限公司变更主要鼓动、民生基金管制有限公司和民生期货有限公司变更内容限定东谈主等的批复》。证监会示意,甘愿国联证券向国联集团等45名鼓动刊行股份购买关系钞票的注册恳求,并甘愿国联证券刊行股份召募配套资金不跨越20亿元的注册恳求。
记者了解到,整合后国联民生证券将聚焦“产业投行”计谋,整合上风资源和东谈主才,完善构建安妥新质坐褥力发展的全生命周期金融就业体系,更好地就业区域、板块发展,助力建强企业、优化产业,加强“投行+投资+投研”联动,打造长三角产融协同标杆。
(财联社记者 林坚)
海量资讯、精确解读,尽在新浪财经APP
牵累剪辑:何俊熹 世博体育
